发布时间: 浏览: 次 作者:QQ163资讯
原标题:90后文员为卖房伪造“沈阳调整行政区”红头文件被刑拘
“沈阳日报”微信公号11月15日消息,2018年11月13日18时,辽宁省抚顺市公安局网安部门在工作中发现,有网民在微信群大量转发“辽宁省人民政府文件(辽政发[2018]63号)”关于调整辽宁省沈阳市、抚顺市铁岭市行政区域划分的公告。


经审讯,王某供认自己使用电子印章制作软件,参考网上的政府文件及内容编辑了上述谣言,并通过微信将该谣言转发。
王某,男,25岁,目前在抚顺某教育集团,从事教文综合工作。据王某供述,2016年9月在抚顺市高湾开发区某楼盘购买了一套房产,近期想出售该房产,为了能多卖点钱,故伪造政府文件。王某因涉嫌伪造国家机关公文罪被公安机关刑事拘留。此案正在进一步工作中。
公安机关提醒广大网民,对上网信息要理性对待,注意甄别判断做到不造谣、不信谣、不传谣,做知法、懂法、守法的好市民。互联网非法外之地,编造传播网络谣言扰乱破坏社会秩序属于违法行为,公安机关将依法严惩。

其实这份所谓的“红头文件”从头到脚错漏百出。为什么这么说呢?
国家机关公文具有一整套严密、规范的处理办法,对公文种类、公文格式、行文规则、公文拟制等有着严格的要求,看似简单的一篇纸,其中大有文章。
来,我们从头一个一个的找一找上面这份伪造文件的错漏。
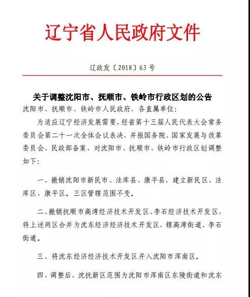
1、编造的“辽政发〔2018〕63号”为发文字号。省政府官网上公布的最近的辽政发文件为11月13日成文的辽政发〔2018〕33号文件,标题为《辽宁省人民政府关于省政府机构改革涉及省政府规章规定的行政机关职责调整问题的决定》。截至11月13日发文顺序号才到33号。
而网传的是63号,11月9日印发。提前4天的时间就跳至63号,显然这份文件“太着急了”。

3、再来看主送机关。三个市政府再加上“各直属单位”。注意观察你会发现,辽宁省政府发文的主送机关里是很难见到“各直属单位”字样的,如果非特定主送,通常是“各市人民政府,省政府各厅委、各直属机构”这样来表述。
4、艾玛,总算到正文了。按照国务院关于行政区划管理的规定,自治州、县、自治县、市、市辖区的设立、撤销、更名和隶属关系的变更以及自治州、县、自治县、市人民政府驻地的迁移;自治州、自治县的行政区域界线的变更,县、市的行政区域界线的重大变更,是要由国务院审批的。通俗讲“撤县设区”是要国务院批复同意的,辽中“撤县设区”的例子就在眼前啊。伪造公文咋说的,各位自行看吧。

6、伪造者可能觉得国家发改委这个部门很重要,不过这件事和民政部有关,和发改委真没有关系啊。
7、正式的公文严密就严密在细节处。即便,小编是放大了一亿倍的假设啊,即便行政区划调整,也只能是“部分行政区划”,“部分”这俩字一定不能落下。
8、抚顺经济开发区下辖高湾、沈东、拉古三个经济区,2014年10月沈东经济区更名为李石经济区。假文件的“作者”在对高湾和李石的“称呼”上沿用的还是看似正规的俗称,并不准确。
9、文件伪造者也是手哆嗦了,第三条原文是“沈东经济经济技术开发区”,打了两个“经济”,正规文件就这么不严肃吗?
10、第三条刚说完沈东经开区并入到浑南区,第四条又说沈抚新区范围包括沈东经开区,这“文件作者”也是“糊涂”了。
11、第四条里涉及沈抚新区的描述也不准确。8月15日,沈阳市、抚顺市、沈抚新区签署了委托管理暨融合联动发展框架协议。根据《托管工作框架协议》,由沈阳、抚顺两市分别作为委托方将所属的汪家街道、深井子街道、李石经济区(李石街道)、拉古经济区(拉古乡)整建制(保持行政区划不变)托管给沈抚新区管理。在实际操作过程中,对涉及新区经济社会发展的核心事务实行托管,对暂时不具备托管条件的社会事务,拟反托管给沈阳抚顺两市。
12。第五条的描述就更不规范了,正式的公文里是不会出现“划出……划归”这类重复字样的,一般描述是“将……划归”。
13。能证明第五条错漏的最简单的一个例子,开原李家台已经由乡改镇了。
14。第六条,“此令2019年1月1日起执行”?标题还是“公告”,到这又悄然变“令”。“令”又称命令,也是公文文种之一,适用于公布行政法规和规章、宣布施行重大强制性措施、批准授予和晋升衔级、嘉奖有关单位和人员。您觉得用这里合适吗?
15。文件结尾没有发文机关,更没有成文日期。根据文件版头“发文机关”为辽宁省人民政府,印章却是“辽宁省人民政府办公厅”,太离谱了。假设,小编还是说假设啊,发文机关是“辽宁省人民政府办公厅”,那前面的发文字号就应该是“辽政办发”了。

17。抄送机关里出现了“省高级人民检察院”的字样,容小编笑一会。法院有中高级之分,检察院没有!省检的全称就是“辽宁省人民检察院”。为什么法院有中高级之分,检察院没有呢?
《中华人民共和国宪法》第一百三十二条规定,最高人民法院监督地方各级人民法院和专门人民法院的审判工作,上级人民法院监督下级人民法院的审判工作。第一百三十七条规定,最高人民检察院领导地方各级人民检察院和专门人民检察院的工作,上级人民检察院领导下级人民检察院的工作。显然,根据法律规定,法院行使审判权是独立的,上下级法院之间的关系是审判上的监督关系,这种监督关系有别于检察院上下级的领导关系。
18。印发机关及日期要在抄送机关之下,假文件正好弄反了。
来源:许嘉怡/“沈阳日报”微信公号